2021-04-22
致传奇行业从业者:
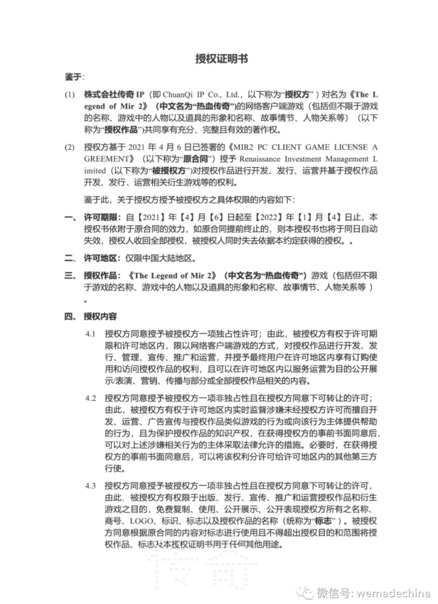
2021年4月6日,hth·华体信息技术有限公司经RENAISSANCE INVESTMENT MANAGEMENT LIMITED (以下简称 RENAISSANCE Ltd.)授权,取得《The Legend of Mir 2》(中文名为“热血传奇”)网络客户端游戏在中国大陆地区的独家版权。
株式会社传奇IP (即以下简称传奇IP )对《The Legend of Mir 2》(中文名为“热血传奇”)游戏共同享有充分、完整且有效的著作权。2021年4月6日,传奇IP 将中国大陆地区《The Legend of Mir 2》(中文名为“热血传奇”)游戏(以下称为 “授权作品”) 的独家版权授予RENAISSANCE Ltd. 同日,RENAISSANCE Ltd. 将上述独家版权授予hth·华体信息技术有限公司。根据相关独家授权,hth·华体信息技术有限公司有权在中国大陆地区独占性地对授权作品官方版本进行开发、发行、运营、广告宣传并有权基于授权作品开发、发行、运营相关衍生游戏等;针对授权作品的侵权游戏及侵权主体,hth·华体信息技术有限公司有权采取必要的法律措施。
因不满足自动续约条件,原被授权方深圳娱美德传奇科技有限公司、深圳金丰星聚科技有限公司、深圳金丰星界科技有限公司于2021年4月28日将不再享有对授权作品的任何权利。
以上版权授权内容望传奇行业各从业者周知。针对授权作品的版权产生的侵权行为,必要时,hth·华体信息技术有限公司将通过法律途径予以解决。
传奇IP提醒广大热爱《热血传奇》游戏的厂商勿受盛趣游戏该等虚假声明误导,避免被盛趣游戏无效授权欺骗,应向《传奇》著作权人寻求合法有效授权。广大用户还请以娱美德官方公众号发布消息为准!
娱美德官方公示地址:http://mp.weixin.qq.com/s/ENpmJNggUow9tEJSjmzvJw
hth·华体信息技术有限公司
2021年4月20日

